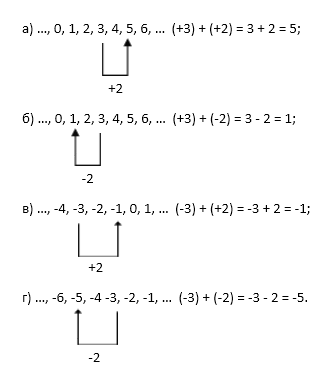
С помощью ряда целых чисел определите сумму:
а) (+3) + (+2);
б) (+3) + (−2);
в) (−3) + (+2);
г) (−3) + (−2).

Решение:
Если перед целым числом поставить знак "+", то это не изменит самого числа. Если перед целым числом поставить знак "−", то получится число ему противоположное.

Ответ:
а) 5;
б) 1;
в) −1;
г) −5.